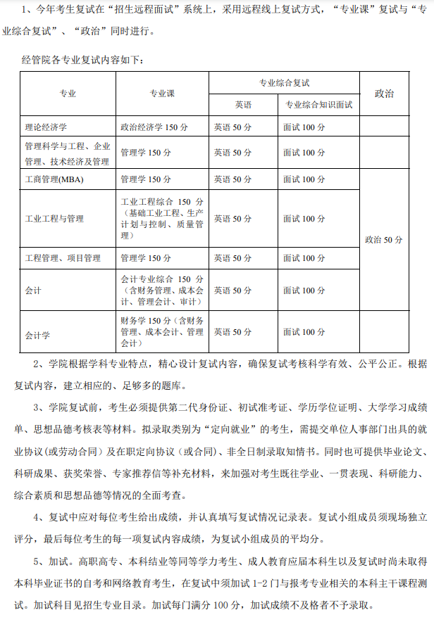
-
2022年江苏科技大学MBA复试录取方案(复试时间、复试内容)
-
【雄松华章讯】考研分数线公布以后,各院校也陆续公布了复试方案,以下是“2022年江苏科技大学MBA复试录取方案(复试时间、复试内容)”,大家可以随时查看和参考,如有变动,请以官网最新发布为准:



-
推荐阅读
- 【MBA复试录取】 中山大学管理学院2023MBA复试方案
- 【MBA复试录取】 上海交通大学安泰2023MBA复试方案
- 【MBA复试录取】 华南理工大学工商管理学院2023MBA/EMBA复试方案
- 【MBA复试录取】 2022年天津工业大学MBA复试录取方案(复试时间、复试内容)
- 【MBA复试录取】 2022年天津财经大学MBA复试录取方案(复试时间、复试内容)
- 【MBA复试录取】 2022年太原理工大学MBA复试录取方案(复试时间、复试内容)
- 【MBA复试录取】 2022年苏州大学MBA复试录取方案(复试时间、复试内容)
- 【MBA复试录取】 2022年四川师范大学MBA复试录取方案(复试时间、复试内容)
您可能感兴趣的课程
含 院校名录+十年真题+面试宝典


