-
2022年华中科技大学MBA聚英计划提前面试(深圳第一批)
-
【雄松华章讯】各大院校2022级MBA项目招生已经陆续启动。现在有不少院校发布了2022年MBA提前面试信息!今天,小编给大家整理了“2022年华中科技大学MBA聚英计划提前面试(深圳第一批)”的相关内容!具体如下:
华中科技大学22级MBA聚英计划提前面试(深圳第一批)时间已确定,欢迎各位考生报考!

院校名称:华中科技大学
院校性质:双一流A类、985、211
国际认证:AACSB、AMBA
项目方向:供应链与物流管理,营销管理,人力资源管理,财务金融管理,创新、创业与投资管理等专业方向(入学后的第三学期自主选择)
上课地点:武汉、深圳
招生流程:聚英计划(提前面试)+跃升计划(考后复试)
学制:全日制2年,非全日制2.5年
2021学费:全日制13万,非全日制15万(22级非全可能会涨至16.8万)
2021分数线:聚英计划:170/42/84、跃升计划:195/55/115
附2021部分招生信息(仅供参考)
华中科技大学是国家教育部直属的全国重点大学,是首批列入国家“211工程”重点建设和国家“985工程”建设高校之一,是首批“双一流”建设重点高校,是涵盖理、工、医、文、管等多学科的综合性大学,综合实力位居全国前列。
华中科技大学MBA项目始于1993年,是国内较早创办的MBA项目之一。依托华中科技大学强大的理工特色和技术背景,形成了MBA项目独特的优势。


聚英计划
考生在报名参加全国联考之前,先申请参加MBA“聚英计划”,并通过严格的考核与选拔程序,获得“聚英计划通行证”,有效期为有条件的两年,即:对当年成功报考我校工商管理硕士项目但未被录取的考生有效期为2年,但对当年未报考我校工商管理硕士项目的考生则自动失效。
获得“聚英计划通行证”的考生,只要其全国联考成绩达到“聚英计划”复试线,且复试成绩合格即可被正式拟录取。
报考条件
(一)基本条件
无论是“聚英计划”考生或“跃升计划”考生,均须满足以下3项基本条件:
1、具有正确的政治方向,热爱祖国,愿意为社会主义现代化建设服务,遵纪守法,诚实守信,品行端正。
2、身体健康状况符合教育部等部门共同制定的《普通高等学校招生体检工作指导意见》的相关标准。
3、考生学历及工作年限必须符合下列条件之一:
(1)具有国家承认的大学本科毕业学历后,到入学时有3年或3年以上全职工作经历。
(2)已获硕士、博士学位,到入学时有2年或2年以上全职工作经历。
(3)获得国家承认的大专毕业学历后,到入学时有5年或5年以上工作经历。
另外,本校校友及往年坚持报考我校MBA的考生,在申请“聚英计划”时可优先考虑。
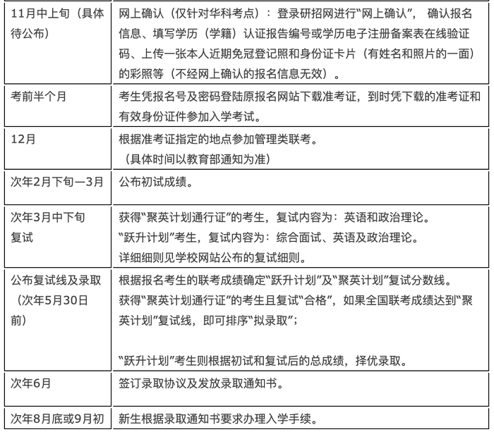
报考流程:


面试内容
小组面试考察内容包括仪表举止行为、表达沟通能力、逻辑分析能力、判断决策能力、自我控制能力、组织协调能力、应变能力、领导能力、创业精神、创新意识以及价值取向和职业道德等。
想轻松过提面吗?微信小程序搜索“MBA提面测评”或者扫描下方二维码添加小程序获取提面攻略!

面试形式
本次面试形式为无领导小组讨论(小组面试)。
无领导小组讨论分组由面试系统随机确定,每组8—10人,时间约50分钟。小组成员根据分配的讨论题,在35分钟内自由讨论,最终形成综合性的意见,并推举一人进行总结陈述。总结陈述时间为5分钟。讨论过程中,面试考官会在一旁观察讨论情况及每个人的表现情况。总结陈述之后,面试考官会针对小组成员的表现进行提问,考生须当场回答。
成绩构成与享受政策
面试成绩中的无领导小组讨论成绩占70%。外语占20%和政治占10%(联考后再进行)。
提前面试成绩75分及以上则表示获得聚英计划通行证,即获得我校不高于国家A线参加进一步复试的资格;若提前面试成绩低于75分则欢迎继续参加我校MBA“跃升计划”的报考。
提面成绩的有效期及录取规则参考2021年工商管理硕士招生简章的相关内容。
-
推荐阅读
- 【MBA提前面试】 中山大学管理学院2024年工商管理硕士(含EMBA、MBA、国际MBA和医疗管理MBA)提前面试安排
- 【MBA提前面试】 深圳 | 华中科技大学2024年MBA聚英计划提前面试发布
- 【MBA提前面试】 招生信息 | 2024年广东工业大学MBA提前面试安排
- 【MBA提前面试】 提面通知 | 武汉大学经济与管理学院2024年工商管理
- 【MBA提前面试】 2024年中山大学商学院MBA(深圳)提前面试申请
- 【MBA提前面试】 提前面试安排丨中山大学管理学院2024年工商管理硕士(含EMBA、MBA、国际MBA和医疗管理MBA)
- 【MBA提前面试】 2024年广州大学工商管理硕士(MBA)提前面试通知
- 【MBA提前面试】 北大光华2024级MBA提前面试方案
您可能感兴趣的课程


