-
2023年浙江工业大学工商管理硕士(MBA)招生简章
-
【雄松华章讯】2022年考研复试录取阶段基本结束,近日已经有部分院校陆续发布了23级招生信息,以下是“2023年浙江工业大学MBA招生简章”,供大家随时查看,如有变动,请以院校官网为准:
一、MBA项目介绍
浙江工业大学,全国百强高校,位居浙江省内第二;东部沿海省份第一所省部共建高校,浙江省首批重点建设高校,国内最好的十所地方性大学。入选首批国家“2011计划”高校,成为全国首批14家2011计划之一。(“2011计划”,即“高等学校创新能力提升计划”,是继“211”、“985”重点高校建设之后,我国高等教育领域的第三个国家战略工程)。
无论是USNews 2021世界大学排行榜(内地排名第74位),还是“金平果”2021年中国大学院校竞争力排行榜(排名59位),我校都稳居全国百强、浙江省属高校领军梯队,部分发展指标已稳定进入全国50强行列。
浙江工业大学MBA项目由管理学院具体承办。于2004年开始正式招生,2009年通过国务院学位办的MBA项目合格评估,2015年正式通过AMBA国际认证,成为继浙大之后浙江省第二家通过AMBA国际认证的高校。2018年通过AMBA再认证,并获得最长五年授权。2021年5月通过AMBA国际认证中期检查,成绩为优秀。在英国工商管理硕士协会与商科毕业生协会(AMBA&BGA)举办的2022年全球商学院卓越奖线上颁奖仪式中,浙江工业大学管理学院MBA项目荣获全球最佳终身学习奖。
在2021软科中国最好学科工商管理学科排名中,浙江工业大学第19位,排名位列前10%。
在2021年度中国商学院「最佳MBA项目TOP100」榜单中,我校管理学院MBA项目位列全国第40位,「2021年度中国商学院新媒体影响力」第29名;同时荣获2021年中国公益之星商学院,先进制造业和创业MBA项目荣获2021年度中国商学院特色MBA项目奖。
浙江工业大学MBA项目师资力量强,任课教师均有丰富的理论和实践经验,承接大量的国家级省部级课题并在众多知名企业担任顾问,聘请了校内工科知名教授、跨国企业高管、国内知名院校的教授担任MBA任课教师和导师,还为学员配备具有丰富实践经验的专业人士担任校外导师。
浙江工业大学MBA项目的使命是:“促进中小企业发展,为浙江经济转型升级提供新动力”,培养目标为:培养具有“东方智慧、国际视野、创新思维、社会责任,知行合一”的商界精英。
浙江工业大学MBA发展战略为:围绕项目使命,面向未来、面向全球,注重与浙江经济的互动,强化“以实践为导向,注重创新创业教育”的特色化发展,通过学员的系统化培养和师资队伍的能力提升,把浙江工业大学MBA项目打造成“新浙商的摇篮”。
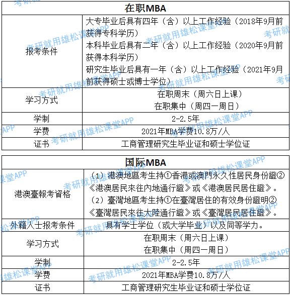
二、招生项目

三、MBA专项奖学金
1.一志愿报考浙工大MBA初试成绩前10%的新生享受奖学金10000元。
2.一志愿报考浙工大MBA初试成绩前10%-30%的新生享受奖学金5000元。
四、研究方向
战略与营销管理、组织与人力资源管理、金融与投资、大数据与智能化、制造业领袖、创业管理、国际化经营、房地产管理、工程与项目管理、财务管理等
五、提前批报名流程
1.提交报名表:登陆浙江工业大学MBA教育中心官网点击“我要报名”,提交报名申请。
2.收到学员的完整申请材料后进行提前批资格审查,审核通过后,向学员发放提前批录取通知书。
六、提前批录取后提供以下服务
1.名师助力。
2.实施年级化、班级化、小组化管理。
3.参与MBA中心各类活动(财智论坛、创业沙龙、俱乐部、MBA年会等)。
4.安排知名企业参访活动。
5.免费领取备考资料。
七、学员招生规模
第一批次提前批招生人数约120人。
第二批次提前批招生人数约120人。
其他批次暂未发布。
-
推荐阅读
- 【MBA招生简章】 关于2021年研究生(2019级、2020级)国家奖学金拟推荐名单公示
- 【MBA招生简章】 华南农业大学经济管理学院2022年接收推荐免试硕士生复试结果公示
- 【MBA招生简章】 华南农业大学经济管理学院2022年非全日制农业硕士研究生招生简介
- 【MBA招生简章】 经济管理学院2021年导师岗位聘任名单公示
- 【MBA招生简章】 关于评选经济管理学院2019级、2020级研究生学业奖学金的通知
- 【MBA招生简章】 关于评选2021年(2019级、2020级)研究生国家奖学金的通知
- 【MBA招生简章】 关于评选2021级研究生新生学业奖学金的通知
- 【MBA招生简章】 经济管理学院2022年推荐优秀应届本科毕业生免试攻读硕士学位研究生“推荐阶段”(...
您可能感兴趣的课程


