-
2023年北京大学光华管理学院MBA招生政策与申报流程
-
【雄松华章讯】各省2022级考研成绩刚于二月底公布,近日已经有部分院校发布了23级招生信息,以下是“2023年北京大学光华管理学院MBA招生政策与申报流程”,供大家随时查看,如有变动,请以院校官网为准:
招生概况:
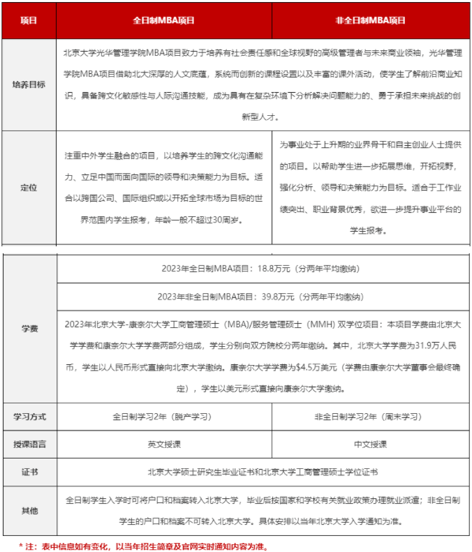
北京大学光华管理学院MBA2023年招生包含全日制MBA和非全日制MBA项目。

报考条件:
1.中华人民共和国公民,拥护中国共产党的领导,愿为社会主义现代化建设服务,品德良好,遵纪守法。
2.大学本科毕业后有3年或3年以上工作经验(2020年9月1日前获得毕业证书);大专毕业后有5年或5年以上工作经验(2018年9月1日前获得毕业证书);已获硕士学位或博士学位并有2年或2年以上工作经验(2021年9月1日前获得毕业证书)。
3.身体健康,符合规定的体检标准。
*申请人在申请提前面试和全国联考报名前应仔细核对本人是否符合报考条件。凡不符合报考条件的申请人将不予录取,相关后果由申请人本人承担。
招生政策:
1.实行“先面试,后考试”的招生方式,即全部申请人须在申请材料提交截止日之前提交申请材料,经过材料评审,择优给予申请人面试资格;通过综合素质面试给予部分优秀申请人预录取资格;报考北京大学且全国管理类联考成绩过线、思想政治理论成绩合格,可获得初录取资格;通过材料真实性复查、政治审核后即被正式录取。如全国管理类联考成绩未过线,或思想政治理论成绩不合格,可保留原项目预录取资格至次年。
2.参加北京大学光华管理学院MBA项目面试获得有条件预录取资格的申请人,报考北京大学且全国管理类联考成绩过线、思想政治理论成绩合格,在预录取申请人放弃预录取资格、或联考成绩未过线、或思想政治理论成绩不合格的情况下,有条件预录取申请人按照联考成绩择优递补获得初录取资格。报考北京大学并参加全国管理类联考,但未被初录取的有条件预录取申请人,次年可获得原项目直接面试的资格。
3.全日制MBA项目、非全日制MBA北京项目、非全日制MBA深圳项目、非全日制MBA西部项目(上课地点:成都)、北京大学-康奈尔大学工商管理硕士(MBA)/服务管理硕士(MMH)双学位项目分别独立招生,一旦给予预录取资格或有条件预录取资格,不能做任何项目调整。
4.申请人符合以下任意一条可以直接获得面试资格:
1)GMAT正式成绩700分及以上,成绩在有效期内;
2)GRE正式成绩达到词汇161分以上且数学165分以上,成绩在有效期内。
招生标准:
在提供优质教学质量的同时,我们希望吸引到最优秀的学生。我们的录取过程考查考生的教育背景、职业背景、职业发展潜力以及成长为未来商界领袖所需要的个人特质等方面。我们在面试过程中着重关注考生的教育和职业背景,分析能力、表达能力,职业和社会道德感,现实的职业规划,社会责任感,和成长为未来商界领袖所需要的其他个人特质。
教育背景:我们会仔细考查你在大学阶段的学习情况,这包括你所就读的大学、所学习的专业知识与职业前程的相关程度。我们也关注你的英语水平和专业分析能力。如果你能提供GMAT(或者TOEFL、IELTS等)考试成绩那将有助于我们进行判断。
职业背景:我们会仔细考查你大学毕业后的工作经历,这包括你所服务的机构的组织特性、你在其中的角色以及你已经取得的业务成绩和表现出来的组织管理能力。我们用这些信息连同你的推荐信等材料作为基础来评估你在未来成长为商界领袖的潜质。
个人特质:我们非常强调未来商界精英所需要具备的特质,这包括但不限于:高标准的职业道德信念、身体力行的社会责任感、远大的人生格局、诚实守信的品格、积极面对人生挑战的精神、无条件尊重他人的行为习惯以及热衷于成就他人的豁达胸怀。
MBA学习是一次个人成长的旅程,也是一个与教师、同学和校友分享的过程,因此我们需要你不仅积极参与各种教学活动,也能够在课内、课外的每个环节做出自己独特而有价值的贡献。
申报流程:


雄松华章提示:各大应用商店搜索【雄松课堂】APP或扫下图二维码看免费系统课!0基础入门,全考点讲解!英语/数学/逻辑/写作轻松掌握,上岸必看!

-
推荐阅读
- 【MBA招生简章】 关于2021年研究生(2019级、2020级)国家奖学金拟推荐名单公示
- 【MBA招生简章】 华南农业大学经济管理学院2022年接收推荐免试硕士生复试结果公示
- 【MBA招生简章】 华南农业大学经济管理学院2022年非全日制农业硕士研究生招生简介
- 【MBA招生简章】 经济管理学院2021年导师岗位聘任名单公示
- 【MBA招生简章】 关于评选经济管理学院2019级、2020级研究生学业奖学金的通知
- 【MBA招生简章】 关于评选2021年(2019级、2020级)研究生国家奖学金的通知
- 【MBA招生简章】 关于评选2021级研究生新生学业奖学金的通知
- 【MBA招生简章】 经济管理学院2022年推荐优秀应届本科毕业生免试攻读硕士学位研究生“推荐阶段”(...
您可能感兴趣的课程


