-
2022年广东财经大学工商管理硕士(MBA)招生简章
-
【雄松华章讯】各大院校2022级MBA项目招生简章和招生计划陆续发布。今天小编从院校官网和公众号整理了“2022年广东财经大学工商管理硕士(MBA)招生简章”的相关内容,供大家参考和随时查看(如有变动,请以官网为准),具体如下:
学校简介
广东财经大学始建于1983年,原名广东财经学院,1985年改名为广东商学院,2013年6月经教育部批准更名为现名。学校毗邻广州国际会展中心,是华南地区重要的经、管、法人才培养基地、科学研究基地和社会服务基地。学校以学科建设为龙头,已建成经济学、管理学、法学为主体,经、管、法、文、理、工、艺等多学科协调发展,并具有一定特色和优势的学科体系。经济学、管理学、法学连续多年进入全国高校前20%优势学科行列。毕业生总体就业率稳居全省高校前列,其中研究生就业率连续3年在99%以上,荣获《中国高校毕业生薪酬排行榜》百强学校。创建“海外实践教学平台”德国基地、意大利基地、新西兰基地和坦桑尼亚基地,成为“一带一路”高校联盟成员院校和教育部“中美人才培养计划”121项目创新人才培养实验基地。获批为教育部首批研究生课程建设试点单位,2021年7月我校被教育部明确为应用经济学博士学位授权点。
学院概况
广东财经大学MBA学院是独立建制的教学与科研单位,成立于2009年,与粤商学院合署办公。承担工商管理硕士(MBA)、国际MBA、中德联合培养的数字化管理硕士和粤商高级人才培训(EDP)等任务。2010年开始招收MBA,至今已毕业千余名研究生,2016年开始招收中德数字化管理硕士,2018年开始招收国际MBA学生。
MBA学院始终坚持“培育业界精英,弘扬粤商文化,贡献管理智慧”的办学使命,秉承“精商通法、敦行致远”的办学理念,立足粤港澳大湾区高层次人才需求,服务“一带一路”国家战略,坚持为党育才、为国育才,致力于培养具有商业素养、法律素养、科学素养“三大核心素养”和具有领导能力、实践能力、创新能力“三大核心能力”的“精管理、通财务、懂法律、善投资”的高层次国际化复合型高端人才。经过十余年的发展,广财大MBA学院已成为广东现代粤商的重要培养基地。
专业特色
财经优势,学科互通MBA学院与我校金融硕士、会计硕士、保险硕士、税务硕士等共同创立财经类专业硕士课程共享平台,每学期均有优质课程互通互选,学分互认,满足个性化教育需求。
扎根广东,商法融合立足粤港澳大湾区,深耕珠三角,依托粤商文化研究中心,发挥粤商研究专长,走产学研合作发展之路。同时充分发挥经管法三大主体学科优势,依托国家卓越法律人才教育培养基地、省级重点学科,积极探索“商法融合”的人才培养模式,服务广东地区发展建设。
名师引领,多元协同实施“MBA名师工程”,举全校之力整合优质师资,聘请国内外知名院校的“EMBA/MBA”博士生导师以及国内一流企业如美的、格力、南粤基金、欧派等领袖或高管为学生授课。设立校友企业导师,实行“双导师制”,保证学生能够理论联系实际、提升解决实际问题的能力。
聚焦实践,产教融合创立广东省首个MBA创业园,鼓励学生创业创投项目进驻创业园;与广州南粤基金集团开展创投行业高层次人才联合培养,为学生案例开发、实践实习、企业调研、就业提供实践平台;以赛代练,组织并资助MBA学生参加各类国家级、省级、校级大赛,如创业大赛、案例大赛、企业竞争模拟大赛等,提升学生商业素养及实战能力。举办粤商领袖大讲堂,让学生近距离观察学习企业家的学识见解和风采魅力,拓宽学生视野,强化学生学习热情。
中外合作,国际视野我院与金砖五国院校、新西兰、欧美等国内外、境内外高校建立学生交流学习平台,为学生提供丰富的交流学习机会。我院与德国欧福大学实施国际双硕士培养计划,联合培养模式为1+1.5+0.5(第1、2、6学期在广东财经大学学习,第3、4、5学期在国外大学学习),按时获得双方学位后可申请获得外方学费60%的奖学金,最高不超过10万元(仅限全日制学生)。
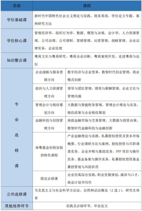
课程设置

在校生构成情况
学院现有MBA在校生370余名,是一支平均年龄为31.6岁的年轻队伍。学员所在行业分布广泛,其中1/3为金融证券保险、国家机关等行业的中坚力量。


报考条件
1.大学专科毕业五年及以上者(含2017年8月31日前毕业的考生);
2.大学本科毕业三年及以上者(含2019年8月31日前毕业的考生);
3.获得硕士学位两年及以上者(含2020年8月31日前毕业的考生)。
教学信息
根据考生报考人数及学校实际下达的招生指标数,往年实际录取人数仅供参考,招生人数最终以学校下达的招生指标为准。

学费与奖学金
非全日制三年学费168,000元(不含教材费,不设校内宿舍),每年缴费56,000元;
全日制两年学费56,000元(不含教材及住宿费),每年缴费28,000元。
学院另设有学业奖学金、优秀成果奖、优秀研究生干部、十佳毕业生等各类奖学金政策,重点奖励在读期间学习成绩优秀、为班级及社团组织建设建言献力、积极参与各类赛事并取得优秀成绩的个人和团队。
以下是雄松华章为大家准备的考研大礼包!有需要的同学加微信hzmba2019或扫下方二维码
免费领取管理类专硕通关必备《面试宝典》和《历年真题集》!

报考流程
1.网上报名
2021年10月5日——25日,登录中国研究生招生信息网报名。
2.网上确认
2021年11月中上旬,登录中国研究生招生信息网进行网上确认。
3.全国联考
时间:2021年12月25日。
全国联考科目为管理类联考综合能力和英语二。联考科目的命题由教育部考试中心统一组织。考试范围参见教育部考试中心编制的考试大纲。
4.复试
在联考成绩公布后于3月下旬组织复试。复试流程及内容以当年复试通知为准。
5.录取
根据考生的联考成绩、复试成绩、政审及体检结果,择优录取。
档案及人事关系管理
1.定向:定向生档案及人事关系属于原单位,户口不调入学校,毕业后无需派遣,入学时需与学校签订定向培养协议,否则取消录取资格。原则上非全日制硕士研究生招收在职定向就业人员,学校不安排住宿。
2.非定向:非定向生档案及人事关系必须调入学校,否则取消录取资格,户口可选择调入学校,毕业可申请就业报到证。
联系方式
地址:广州市海珠区仑头路21号广东财经大学北3研究生楼803室
电话:020-84095147傅老师
邮箱:mba gdufe.edu.cn
网址:http://mba.gdufe.edu.cn/
雄松华章提示:2022年考研如何轻松上岸?微信小程序搜索“雄松考研打卡”或扫下方二维码
开始刷题,“雄松考研打卡”小程序涵盖每日一练、周测、月考,360°无缝衔接你的遗忘曲线,
英语/数学/逻辑轻松掌握。陪伴你直至步入考场前,助攻上岸!!


-
推荐阅读
- 【MBA招生简章】 关于2021年研究生(2019级、2020级)国家奖学金拟推荐名单公示
- 【MBA招生简章】 华南农业大学经济管理学院2022年接收推荐免试硕士生复试结果公示
- 【MBA招生简章】 华南农业大学经济管理学院2022年非全日制农业硕士研究生招生简介
- 【MBA招生简章】 经济管理学院2021年导师岗位聘任名单公示
- 【MBA招生简章】 关于评选经济管理学院2019级、2020级研究生学业奖学金的通知
- 【MBA招生简章】 关于评选2021年(2019级、2020级)研究生国家奖学金的通知
- 【MBA招生简章】 关于评选2021级研究生新生学业奖学金的通知
- 【MBA招生简章】 经济管理学院2022年推荐优秀应届本科毕业生免试攻读硕士学位研究生“推荐阶段”(...
您可能感兴趣的课程


