-
2022级清华大学经管学院MBA项目招生简章
-
【雄松华章讯】各大院校2022级MBA项目招生已陆续启动,现在已有不少院校发布了2022年的招生信息。今天小编为大家整理了“2022级清华大学经管学院MBA项目招生简章”的相关内容,供大家参考和随时查看(如有最新数据,请以官网为准),具体如下:
报考条件
中华人民共和国公民且学历必须符合下列条件之一,否则我们将不能接受您的各项申请:
◆获得教育部承认的大学本科毕业学历后,到入学时有三年或三年以上全职工作经历者(最迟于2019年9月1日前获得本科毕业证书)。
◆已获硕士、博士学位,到入学时有两年或两年以上全职工作经历者(最迟于2020年9月1日前获得学位证书)。
注:考生持境外获得的学历(学位)证书报考,须通过(中国)教育部留学服务中心认证。
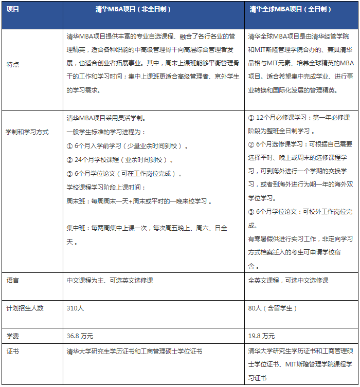
项目设置

新生奖学金
清华经管学院面向申请2022级清华MBA新生设置总额610万元人民币的新生奖学金,用于奖励和资助2022年入学的新生。
2022年新生奖学金仅面向2021年申请清华MBA各项目、通过各批次面试获得2022年入学条件录取资格的考生。新生奖学金资格仅在考生通过2022年MBA联考正式入学时有效,当年没有正式入学的考生将失去获奖资格。各新生奖学金和在校生奖学金的奖项和额度可能有变化,以发放时政策为准。

申请流程
一、申请和面试(2021年3月至11月)
①注册清华MBA报考服务系统。
MBA报考服务系统全年开放,网址为:http://mbaadmissions.sem.tsinghua.edu.cn。填写申请表时请注意查看系统内的申请指导和每页的填写说明。
②填写和上传申请材料。网上提交的申请材料包括:申请书、成绩单、个人简历、收入证明、单位组织结构图,推荐信(非必需)。申请材料的具体内容和要求见系统内说明。考生提交申请材料时需要选择申请面试批次,并在所选批次申请材料提交截止日期前提交。各批次的申请截止时间、面试资格公布时间和面试时间见下方"面试批次"表。
③申请材料评审。清华经管学院将组织材料评委评审考生申请材料,选出进入面试的考生。不同批次的面试人数视当批申请考生数量和质量决定。在某批面试名额有限时,考生也有可能在后续批次获得面试机会。
④查询面试资格和时间安排。可通过报考服务系统查询,面试资格公布时间见下方"面试批次"表。持有720分以上GMAT或328分以上GRE有效正式成绩的清华全球MBA项目考生可直接获得面试资格。
⑤参加面试。清华MBA项目面试内容为综合素质面试(中文),清华全球MBA项目为综合素质面试(中文)+英文语言能力测试。考生在面试报到时进行报考资格查验。
⑥查询面试结果。面试结果将在面试后10个工作日内通过MBA报考服务系统进行公布。不同批次的条件录取资格人数视当批申请考生的数量和质量决定。
注:
◆考生申请任意项目获得条件录取资格后不能随意更改录取项目。
◆考生不可以同时申请清华全球MBA项目(全日制)和清华MBA项目(非全日制),但在申请一个项目没有成功的情况下可以申请另外一个项目。每个项目每年只有一次申请机会。
三、MBA联考报名和参加笔试(2021年10月至12月)
通过面试获得条件录取资格的考生都需要报名和参加全国管理类专业硕士联考(MBA联考)。
注:因为联考后不再组织面试,没有通过提前面试获得条件录取资格的考生请不要在联考报名时报考清华MBA各项目。
①MBA联考报名。全国MBA联考报名一般为10月10日至31日,报名具体时间和步骤以教育部和清华大学研究生院当年通知为准。中国研究生招生信息网网址:http://yz.chsi.com.cn,清华大学研究生招生系统网址:http://yz.tsinghua.edu.cn。
②参加全国MBA联考。全国MBA联考考试科目为管理类综合能力和英语二,考试的内容和具体要求请参考由教育部指定的考试大纲。考试时间以教育部和清华大学研究生院通知为准。
③参加政治考试、英语听力测试。考生在参加MBA联考后还须参加清华经管学院组织的MBA入学政治考试和英语听力测试(清华全球MBA项目考生免试英语听力测试)。
四、预录取(2022年3月)
①MBA联考成绩一般于2月公布,国家线于3月公布。MBA联考成绩达到国家A线且通过政治考试和英语听力测试的条件录取资格考生可获得预录取资格。如果考生当年在清华参加了联考,但成绩未达到国家线,条件录取资格可以保留至第二年。未参加清华MBA联考的条件录取考生的资格不予保留。
②通过面试获得条件录取递补资格的考生可以在条件录取资格考生放弃或者没有达到国家线的情况下按照联考成绩排序获得预录取资格。最终没能递补成功的考生可在第二年直接获得原项目的面试资格。
五、正式录取(2022年4月至7月)
预录取考生在档案审查和申请材料真实性审查通过后获得正式录取资格,与清华大学签署培养协议后,将于2022年7月份收到录取通知书。
六、入学(2022年8月底至9月初)
2022级新生将于2022年4月开始在线课程学习和班级活动,8月底或9月初正式入学。
面试批次

2022年如何轻松上岸?加微信hzmba2019或扫下方二维码免费领取通关必备《MBA面试宝典》和《历年真题集》!

注:申请第五批面试的考生如果获得面试资格必须在2021年10月31日联考报名截止前完成清华MBA联考报名(研究生入学考试的联考报名选择清华MBA),否则不能参加第五批面试(其他未获得面试资格、面试未通过或未申请清华MBA面试的考生,联考报名请勿选择清华MBA)。
本通知内容如有变化,以后续内容为准
声明
清华经管学院MBA教育中心进行清华MBA招生全流程工作,任何环节和过程都未与其他机构合作,也从未委托任何机构进行培训。请考生谨慎辨别其他单位或个人的宣传信息,不要轻信其承诺,避免各项损失,同时以免延误您的申请。
考生诚信承诺
清华MBA重视考生诚信,希望您在申请过程中坦诚如实填写申请资料、完成面试。任何不诚信的行为,将直接导致申请失败,或取消已取得的成绩和资格,并将结果通报诚信合作院校联盟。清华MBA会维护诚信考生的利益,创造公平、诚信的MBA报考环境。
进一步获取详尽信息,欢迎垂询:
86-10-62781848
http://mba.sem.tsinghua.edu.cn
雄松华章提示:各大应用商店搜索【雄松课堂】APP或扫下图二维码看免费系统课!0基础入门,全考点讲解!英语/数学/逻辑/写作轻松掌握,上岸必看!

-
推荐阅读
- 【MBA招生简章】 关于2021年研究生(2019级、2020级)国家奖学金拟推荐名单公示
- 【MBA招生简章】 华南农业大学经济管理学院2022年接收推荐免试硕士生复试结果公示
- 【MBA招生简章】 华南农业大学经济管理学院2022年非全日制农业硕士研究生招生简介
- 【MBA招生简章】 经济管理学院2021年导师岗位聘任名单公示
- 【MBA招生简章】 关于评选经济管理学院2019级、2020级研究生学业奖学金的通知
- 【MBA招生简章】 关于评选2021年(2019级、2020级)研究生国家奖学金的通知
- 【MBA招生简章】 关于评选2021级研究生新生学业奖学金的通知
- 【MBA招生简章】 经济管理学院2022年推荐优秀应届本科毕业生免试攻读硕士学位研究生“推荐阶段”(...
您可能感兴趣的课程


