-
2020年广东工业大学MBA招生简章
-
【雄松华章讯】7月3日,广东工业大学MBA公布2020年入学最新招生简章,非全日制MBA学费从原来7.5万上涨到10.8万,涨幅3.3万,2020招生人数为230人。
一、项目简介
广东工业大学管理学院2003年获得MBA专业学位授予权,是经国务院学位办批准的全国第五批具有MBA办学资格的高校,将在2021年迎来MBA项目18周年庆典。
学院管理学科实力雄厚,拥有工业企业管理和管理科学与工程两个博士点,拥有工商管理、管理科学与工程、会计学、企业管理、旅游管理、技术经济与管理、土地资源管理、公共管理八个硕士点,以及工商管理硕士(MBA)、会计专业硕士(MPAcc)、物流工程、项目管理四个专业硕士学位点。
学院是华南地区办学规模最大的管理学院,拥有150名专任教师,本、硕、博在校生近万人。近年来学校投入大量资源,努力打造华南地区优质MBA教育品牌。广工MBA项目秉承“高起点,高标准、高质量”的办学思路,始终坚持“重基础、强能力、宽视野、多样性、个性化”的人才培养模式,形成了“学以致用,创新为魂”的办学特色,在华南地区培养了一批商界精英,学员遍及各行各业。连续多年被中国MBA联盟评为“特色商学院”,社会影响力和品牌价值快速提升。

二、使命与愿景
秉承“打造立足粤港澳湾区、具有国际化视野、与产业深度融合的一流商学院”的愿景,管理学院将依托学校的工科背景和管理学科优势,扎根粤港澳大湾区管理实践,尤其是在建设国际科技创新中心和发展现代物流、现代金融服务、国际商业贸易等产业中面临的突出问题,关注管理学理论与实践的国际前沿,提炼具有本土价值的经营管理规律、创新本土管理学知识,形成特色鲜明的MBA人才培养体系,致力培养REID(责任担当Responsible,崇法尚德Ethical、勇于创新Innovative、勤勉务实Diligent)型商界精英。
三、国际认证

四、项目特色

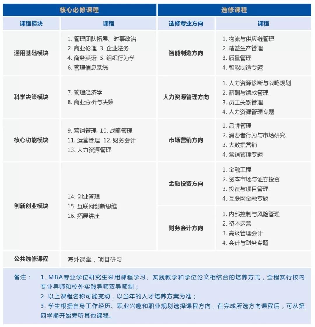
五、课程体系

六、学员构成

七、特色课堂

八、报考条件
符合以下条件之一者,工作年限计算截止至2020年8月31日,以教育部当年的MBA报考条件为准。
1. 研究生毕业且2年以上(含两年)工作经验。
2. 国民教育序列大学本科毕业且3年以上(含三年)工作经验。
3. 国民教育序列大专毕业且5年以上(含五年)工作经验。
九、报考流程

十、学习方式及学费

十一、录取方式
根据考生的初试成绩、复试成绩,并结合考生申请材料真实性复查、政审以及体检结果,择优录取。我校MBA由国家统一确定录取分数线,并由我校自行组织复试。
十三、联系方式
校区:广州市天河区迎龙路161号管理学院A南207
电话:18219452021易老师
网址:http://mba.gdut.edu .cn
-
推荐阅读
- 【MBA招生简章】 关于2021年研究生(2019级、2020级)国家奖学金拟推荐名单公示
- 【MBA招生简章】 华南农业大学经济管理学院2022年接收推荐免试硕士生复试结果公示
- 【MBA招生简章】 华南农业大学经济管理学院2022年非全日制农业硕士研究生招生简介
- 【MBA招生简章】 经济管理学院2021年导师岗位聘任名单公示
- 【MBA招生简章】 关于评选经济管理学院2019级、2020级研究生学业奖学金的通知
- 【MBA招生简章】 关于评选2021年(2019级、2020级)研究生国家奖学金的通知
- 【MBA招生简章】 关于评选2021级研究生新生学业奖学金的通知
- 【MBA招生简章】 经济管理学院2022年推荐优秀应届本科毕业生免试攻读硕士学位研究生“推荐阶段”(...
您可能感兴趣的课程



