-
mba报考条件:2017年MBA报考流程及注意事项
-
2017年MBA报考流程及注意事项
一、2017年MBA报考条件
1.中华人民共和国公民。
2.拥护中国共产党的领导,愿为社会主义现代化建设服务,品德良好,遵纪守法。
3.年龄一般不超过40周岁,报考委托培养和自筹经费的考生年龄不限。
4.身体健康状况符合国家和招生单位规定的体检要求。
5.已获硕士或博士学位的人员只准报考委托培养或自筹经费硕士生。
6.大学本科毕业后有3年或3年以上工作经验的人员;获得国家承认的高职高专毕业学历后,有5年或5年以上工作经验,达到与大学本科毕业生同等学力的人员;已获硕士学位或博士学位并有2年或2年以上工作经验的人员。亲,如果你还有关于报考年限或者其他报考条件相关问题都可以咨询我们的助教老师,一定会在第一时间给您最满意的答复哦2017MBA/MPA/MPACC备考交流。
报名包括网上报名和现场确认两个阶段。应届本科毕业生原则上应选择就读学校所在省(区、市)的报考点办理网上报名和现场确认手续。其他考生应选择工作或户口所在地省(区、市)的报考点办理网上报名和现场确认手续。
(一)网上报名:报考2017年硕士生一律采取网上报名方式。
1.网上报名日期:2016年10月10日—31日每天9:00-22:00(逾期不再补报,也不得再修改报名信息)。
2.考生登录“中国研究生招生信息网”(以下简称研招网)浏览报考须知,按教育部、本人所在地省级教育招生考试管理机构、报考点以及报考招生单位的网上公告要求报名,凡不按要求报名、网报信息误填、错填或填报虚假信息而造成不能考试或录取的,后果由考生本人承担。在上述报名日期内,考生可自行修改网报信息。
(二)所有考生(含推免生、研究生支教团和农村教育硕士生)均须到报考点现场确认网报信息,并缴费和照相。
1.报考点现场确认时间
2016年11月10日至11月14日。逾期不再补办。
2.现场确认地点
报考工商管理硕士、公共管理硕士、旅游管理硕士和工程管理硕士的考生必须到招生单位所在地省级教育招生考试管理机构指定的报考点进行确认报名。
3.现场确认程序
(1)考生提交本人有效身份证件(限“居民身份证”、“军官证”、“文职干部证”、“军校学员证”)、学历证书(普通高校、成人高校、普通高校举办的成人高校学历教育应届本科毕业生持学生证)和网上报名编号,由报考点工作人员进行核对。
自考本科生和网络教育本科生须凭已经取得的国家承认的大学本科毕业证书方可办理网上报名现场确认手续。
考生本人对网上报名信息要进行认真核对并确认。经考生确认的报名信息在考试、复试及录取阶段一律不作修改,因考生填写错误引起的一切后果由其自行承担。
(2)考生按规定缴纳报考费(考生办理报考手续缴纳报考费后,不再退还)。
(3)报考点按规定采集考生本人图像信息。三、2017年MBA网上报名流程图

四、2017年MBA网上报名前应注意事项
1、按照《2017年全国招收攻读硕士学位研究生简章》以及欲报考招生单位的招生简章要求审核本人资格并填报相关信息;
2、认真阅读欲报考招生单位、欲选择现场确认报考点以及该报考点所在省级管理部门的网报公告,以免报名无效;
3、如果对专业或考试科目有任何疑问,请尽快向该招生单位反映;
4、已被招生单位接收的推荐免试生,不得再报名参加统考,否则将取消推荐免试生资格,列为统考生;
5、现役军人报考地方或军队的研究生招生单位,以及地方考生报考军队招生单位,应事先认真阅读了解有关报考规定,遵守保密规定,按照有关规定填报报考信息。不明之处应事先与招生单位联系;
6、用户注册所填写的电子邮件是找回密码的重要途径,请认真填写有效电子邮件地址,使用英文半角输入;
7、在选择招生单位或报考点所在省市、招生单位及报名点过程中页面显示的网报公告,请务必仔细阅读;
8、“招生单位”、“报考点”、“考试方式”等为报考关键信息,在提交信息生成报名号后,不允许修改,请注意选择;
9、请关闭或卸载有窗口拦截功能的软件,例如:IE用户必须关闭“弹出窗口阻止程序”.(关闭方法:打开Internet Explorer,在“工具”菜单中,指向“弹出窗口阻止程序”,然后单击“关闭弹出窗口阻止程序”即可);
10、网上报名需要填写或选择的内容以及要求,除明确说明可不填写外,其他均为必填选项,考生要提前准备,以免在网报期间由于单个页面停滞时间过长导致报名失败,生成报名号后才为此次网上报名成功。五、2017年MBA网上报名前应注意事项
1、按照《2017年全国招收攻读硕士学位研究生简章》以及欲报考招生单位的招生简章要求审核本人资格并填报相关信息;
2、认真阅读欲报考招生单位、欲选择现场确认报考点以及该报考点所在省级管理部门的网报公告,以免报名无效;
3、如果对专业或考试科目有任何疑问,请尽快向该招生单位反映;
4、已被招生单位接收的推荐免试生,不得再报名参加统考,否则将取消推荐免试生资格,列为统考生;
5、现役军人报考地方或军队的研究生招生单位,以及地方考生报考军队招生单位,应事先认真阅读了解有关报考规定,遵守保密规定,按照有关规定填报报考信息。不明之处应事先与招生单位联系;
6、用户注册所填写的电子邮件是找回密码的重要途径,请认真填写有效电子邮件地址,使用英文半角输入;
7、在选择招生单位或报考点所在省市、招生单位及报名点过程中页面显示的网报公告,请务必仔细阅读;
8、“招生单位”、“报考点”、“考试方式”等为报考关键信息,在提交信息生成报名号后,不允许修改,请注意选择;
9、请关闭或卸载有窗口拦截功能的软件,例如:IE用户必须关闭“弹出窗口阻止程序”.(关闭方法:打开Internet Explorer,在“工具”菜单中,指向“弹出窗口阻止程序”,然后单击“关闭弹出窗口阻止程序”即可);
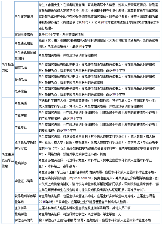
10、网上报名需要填写或选择的内容以及要求,除明确说明可不填写外,其他均为必填选项,考生要提前准备,以免在网报期间由于单个页面停滞时间过长导致报名失败,生成报名号后才为此次网上报名成功。六、2017年MBA网上报名考生需要准备的信息
提示:网上报名后,考生本人需对所填报信息仔细核对;现场确认时,考生本人对网上报名信息要进行认真核对并确认。经考生确认的报名信息在考试、复试及录取阶段一律不作修改,因考生填写错误引起的一切后果由其自行承担。看了这个大表格是否害怕一不小心填错了呢,不要担心,我们万能的助教老师帮您解惑答疑,还犹豫什么呢,快快动动手指加入吧


七、2017年MBA网上报名填报时的相关问题
(1)考生只填报一个招生单位的一个专业。待考试结束,教育部公布进入复试基本分数要求后,考生可通过“中国研究生招生信息网”调剂服务系统了解招生单位的生源缺额信息并根据自己的成绩再填报调剂志愿。
(2)应试的外国语语种按招生单位的规定任选一种。
(3)同等学力的报考人员,应按招生单位要求如实填写学习情况和提供真实材料。八、2017年MBA网上报名指南:如何网上支付
1、什么情况下必须通过网上支付报名费?
只有报考点选择北京或河北的才有网上支付,其他一律都是现场确认时缴费。
2、网上缴费是否有时间限制?
网上报名期间可以进行网上支付,详细信息请查看北京市招办或河北省招办的网报公告。
3、是否获得报名号马上就要网上缴费?
在规定日期前重新登录网上缴费就可以。
4、网上支付是否一定要用本人的银行卡?
只要是有效的银行卡都可以进行网上支付,详情请咨询银行卡所属银行。
5、已经在网上支付成功,但为什么显示“未交费”?
由于各银行系统的差异或网络稳定因素,有可能不能及时反馈交费是否成功。考生可在第二天进行查询,确认是否已经划款,如果确认交费成功并且对应的报名号无误,即使报名系统显示“未交费”也不会影响报名。
6、网上支付已经成功,还可以修改报名信息吗?
网上报名时间截止之前,可以修改除“招生单位、报考点、考试方式”等以外的信息。
7、网上支付重复付费,如何退款?
属于退款范围内的,在网报结束后,由广州市教育考试院或广东省教育考试院安排统一退款,对于网上支付的要求请咨询阅读北京市或河北省网报公告。九、2017年MBA网上报名的其他相关问题
(一)参加2017年MBA的报名条件
1.中华人民共和国公民。
2.拥护中国共产党的领导,愿为社会主义现代化建设服务,品德良好,遵纪守法。
4.身体健康状况符合国家和招生单位规定的体检要求。
5.已获硕士或博士学位的人员只准报考委托培养或自筹经费硕士生。
6.大学本科毕业后有3年或3年以上工作经验的人员;获得国家承认的高职高专毕业学历后,有5年或5年以上工作经验,达到与大学本科毕业生同等学力的人员;已获硕士学位或博士学位并有2年或2年以上工作经验的人员。
(二)现役军人和港澳台人员如何报考研究生?
现役军人报考硕士生及军队系统的招生单位招收硕士生的办法由******军总政治部参照本规定另行制订;招收港澳台地区人士、外籍人士为硕士生的管理办法由教育部另行规定。
(三)关于考试及命题
会计硕士、工商管理硕士、公共管理硕士初试科目设两个单元,即外国语、管理类联考综合能力。
全国统考和全国联考科目的命题工作由教育部考试中心统一组织;全国统考科目的考试大纲由教育部考试中心统一编制,全国联考科目的考试大纲由教育部考试中心或教育部指定相关机构组织编制。
初试每科考试时间一般为3小时,初试方式均为笔试。
(四)关于录取的事项
招生单位根据国家下达的招生计划,考生入学考试的成绩(含初试和复试)并结合其平时学习成绩和思想政治表现、业务素质以及身体健康状况确定录取名单。思想品德考核不合格者,不予录取。
硕士研究生录取类别分为定向、非定向、委托培养和自筹经费。参加单独考试的考生,只能被录取为回原单位的定向培养硕士生或委托培养硕士生。
招收定向培养、委托培养硕士生均实行合同制。招生单位、用人单位、拟录取为定向培养、委托培养的考生之间,必须在考生录取前,分别签订合同。
被拟录取的新生如保留入学资格,需在录取前由本人提出申请,经招生单位同意,可以参加工作1至2年,再入学学习。
对在报名及考试中有违规行为的考生,有关部门视不同情况根据国家有关法律、法规和教育部有关规定给予处理。对弄虚作假者(含推免生),不论何时,一经查实,即按有关规定取消报考资格、录取资格或学籍。
考试诚信状况将作为考生思想品德考核的重要内容和录取的重要依据,对于思想品德考核不合格者招生单位不予录取。
对作弊考生的有关情况,有关单位将按规定通报其所在学校或单位,并记入考生的诚信档案和人事档案,作为其今后升学和就业的重要参考依据。对在当年作弊的考生,下一年度不允许报考;对严重作弊的在校生,按有关规定予以处分,直至开除学籍;对作弊的在职考生,有关部门将情况通知考生所在单位,由考生所在单位视情节给予党纪或政纪处分;对于违法者,移交司法机关依法追究法律责任。雄松华章最早于2003年开办管理类硕士联考培训,是该领域的领袖品牌。多年来,以“专业教学研究+精确把握考点信息+精选全国名师+联考高通过率”等优势闻名,被誉为管理类联考培训中的“黄埔军校”。
小编:雄松华章
-
推荐阅读您可能感兴趣的课程


