-
2021MBA考研押题哪家准,华章名师天团居然押中这么多题!
-
同学们好鸭!首先祝贺小伙伴们已经完成考研的一大进程,出考场后华章君立刻收到同学们分享的好消息!那就是!华章又双叒叕一年押中题啦,从考试原题到类型题到主观题主题,都被华章名师们一一估中了!隔着屏幕都能感受到亲粉们在考场上时的下笔如有神的喜悦。

考试后华章也立刻为大家进行了真题解析,还没对答案看解析的亲粉们记得使用华章自家开发的“MBA估分”小程序喔,华章老师直播解析,答案精准

下面,我们就看看今年华章老师又押中了哪些题呢?
一、数学
今年数学华章押中的题型也不在少数,我们往下看看,学员有木有很眼熟咧。


试卷中虽然有些题目跟老师出的题目不完全一致,但今年考研真题出现的同类题也是上课反复讲解的,同学们只要懂得举一反三,虽然数据不同但只要用老师讲过的方法直接套用就行啦图片无需花过多的时间思考。

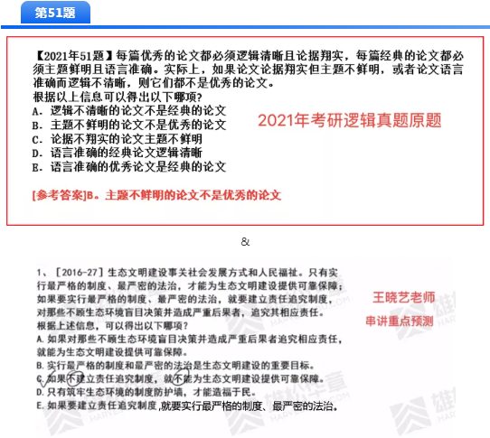
二、逻辑
今年考研逻辑多道真题原题与王晓艺老师考前课上强调的命题脉络一致,太多同学来报喜啦。
王晓艺老师神预测1:关键词(概念、表格,若…则)

王晓艺老师神预测2:关键词(越、更)

王晓艺老师神预测3:押题关键词(对应关系,没提及内容)

王晓艺老师神预测4:押题关键词(若……则……,至少有一个)

王晓艺老师神预测5:押题关键词(“数独”“选项重叠”)

王晓艺老师神预测6:押题关键词(假设,回上文定位)

王晓艺老师神预测7:押题关键词(如果……则……,不……不……)

王晓艺老师神预测8:押题关键词(表格,若……则……)

三、写作
今年疫情的特殊情况让很多人都预测联考写作是会考疫情相关的话题,万万木有想到!今年联考论说文考查的却是“人才选拔的方式”,但是,该话题华章写作课上就讲过啦,咱们华章的学员可就没白背素材啦~同学们是不是下笔刷刷刷写不停呢。

华章写作名师沈骞老师冲刺串讲估中写作命题方向“责任担当、教育”方向!在考试不久前咱们老师就跟同学们练习这些话题的写法,提供了写作思路和模板。华章亲粉们喜出望外,实名发来贺电。


华章写作名师罗成老师也在考前冲刺课上强调了该话题的写作的,并附上详细的范文,有童鞋跟老师笑道自己是直接照搬的,简直考前送分啦。以下是罗成老师冲刺终极讲义原文~

四、英语
写作模板的预测一直都是华章老师的十拿九稳~学员们都知道有多准啦!联考小作文考察的是邀请信,而华章英语押题模考考的就是邀请信啦!有参加过的童鞋就爽歪歪啦~

大作文,华章又精准估中了!学员们嗨翻天啦是不是图片大家对比下华章考前押题模考3B试卷就知道有多准啦!

华章模考卷刚好考的就是居民体育锻炼柱状图,考题相似度90%,难怪学生说华章模考就是实打实的小联考,老师出的模考题要来现场考,老师给的模板要使劲背,轻松考试拿分走人~

无论是英语二或管综,考试真题中这种老师讲过的同类型题实在太多啦!真是放不完了....童鞋们那些分应该都没丢吧,不然华章君一口可能要吐出一口老血…无论是老师预测的题目或者传授的做题方法,有认真听的亲粉按老师说的做就没错啦。
估中这么多考题,怎能不叫人惊喜呢?考试结束当天,华章很多学员向老师们表达了感谢。有了老师上课的押题法宝考试so easy~纷纷打趣到上岸后一定要跟导师们吃大餐呢!(预祝大家顺利上岸啦,小编先酸一波)下面跟亲粉们分享大家的喜悦~~有华章名师团在考试不在怕的啦



已经估完分的小伙伴们,速速把复试准备起来,春节前报班有特大优惠哦图片添加群管家,咨询课程详情!

-
推荐阅读您可能感兴趣的课程


