-
广东省555个对外开展核酸检测服务点采样地址及预约方式汇总
-
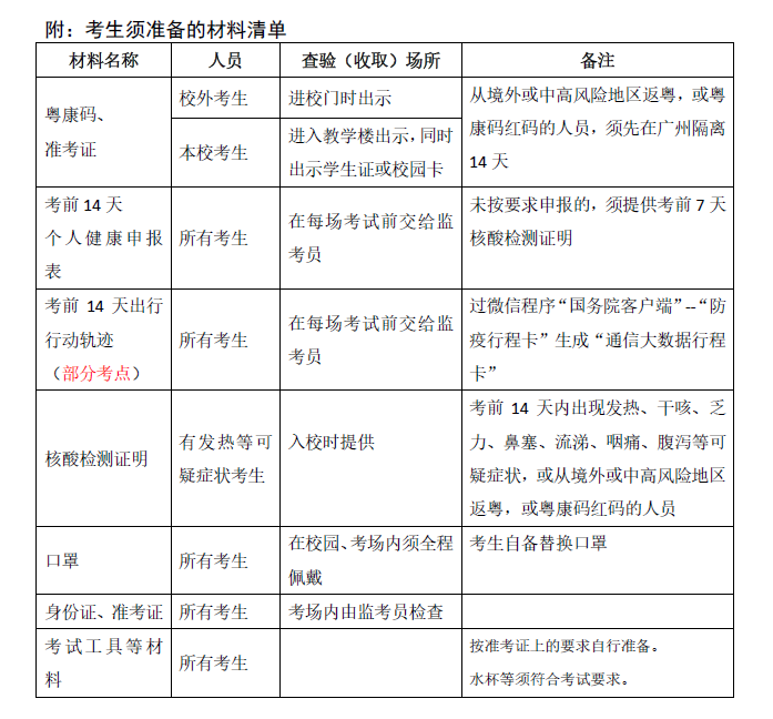
2021年硕士研究生招生考试即将于2020年12月26日-27日举行,根据广东省教育考试院《广东省2021年研考考生防疫须知》规定:未按要求在“粤康码”进行健康申报、或考前14天内出现发热、干咳、乏力、鼻塞、流涕、咽痛、腹泻等可疑症状、有境外或中高风险地区活动轨迹、或“粤康码”为红码的人员,相关考生须提供考前7天核酸检测阴性证明,方可参加考试。

检测步骤
①通过医院微信公众号、医院APP、网站等方式预约检测;
②携带身份证等身份证明证件现场检测;
③进入检测机构前接受体温监测和流行病学史问卷调查;
④按照工作人员指引,有序排队等候取样;
⑤一般当天检测、次日可以拿报告。(可在“粤康码”在线获取报告,也可以取纸质报告)
广东省对外开展新冠病毒检测医疗机构名单汇总表(555个服务点)点击查看
附:考生须准备的材料清单

-
推荐阅读您可能感兴趣的课程
含 院校名录+十年真题+面试宝典


