-
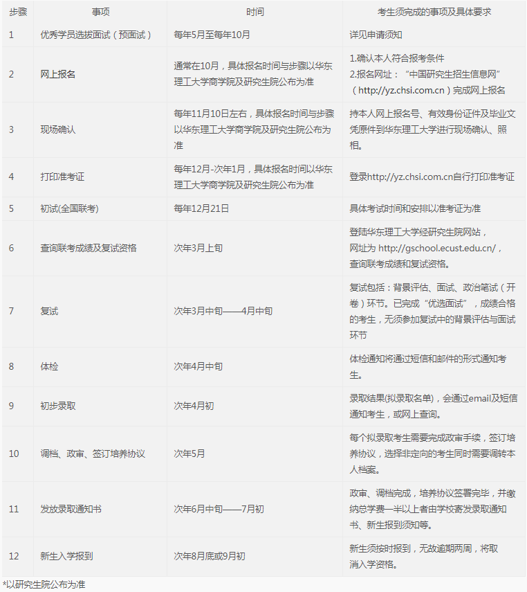
2021年华东理工大学MBA项目招生流程
-
【雄松华章讯】各大院校2021年MBA项目招生已陆续启动!包括院校相关的招生简章、报考条件、报名方式、提面时间、招生流程等信息。今天,小编从华东理工大学MBA项目官网给大家整理了“2021年华东理工大学MBA项目招生流程”的相关内容!具体如下:

-
推荐阅读您可能感兴趣的课程
含 院校名录+十年真题+面试宝典


