-
广东工业大学2020年MBA/MPAcc网上报名图文指引
-
【雄松华章讯】欢迎报考广东工业大学管理学院MBA(工商管理硕士)/MPAcc(会计硕士)!报考广东工业大学管理学院 MBA /MPAcc的考生均应在中国研究生招生信息网进行报名,并完成现场确认,打印准考证及考试。 本指南将向考生介绍相关事项的注意事宜,请认真阅读。
一、基本流程

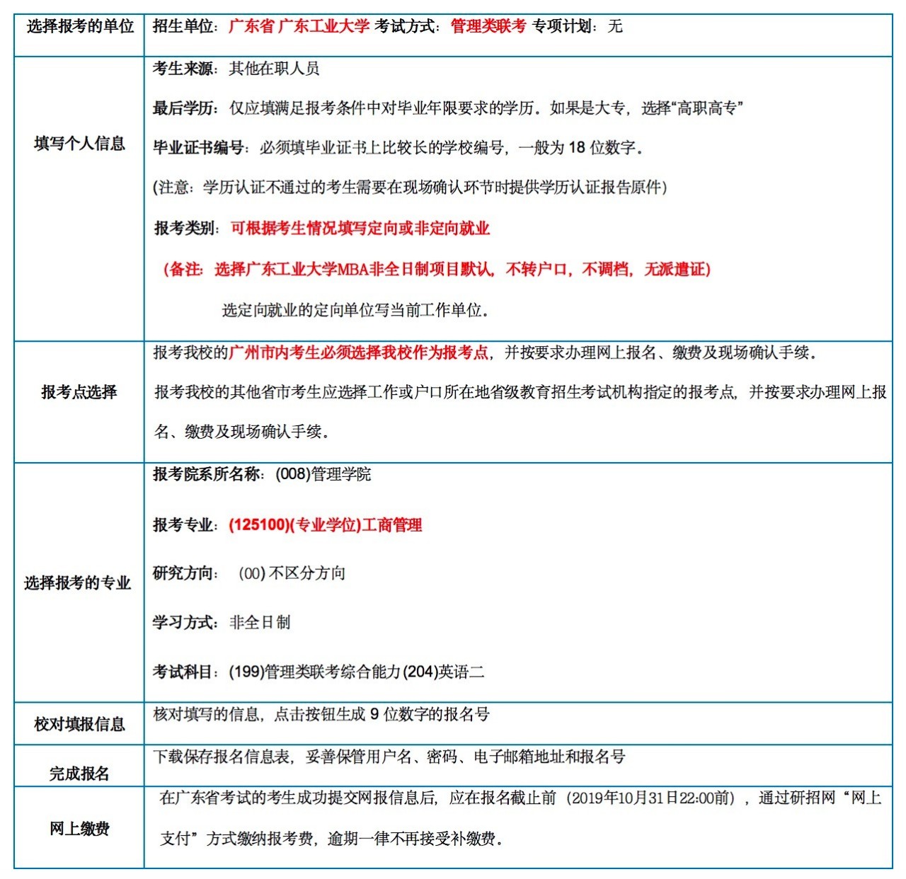
二、网上报名
2019年10 月10 日至31 日(9:00-22:00)登陆中国研究生招生信息网(http://yz.chsi.com.cn),先注册用户名,再报名,后缴费。
请按要求填写报名信息,缴纳报名费,并在规定时间内按照报考点规定的方式核对与确认网上报名信息。请考生尽量避免高峰时段网络堵塞时报名。
填写信息:在选择报考单位、填写个人信息、报考点选择、选择报考专业和网上缴费时,应注意以下事项:
MBA考生填写要求:

MPAcc考生填写要求:

视频教学:手把手教你研招报名
(来源:研招网)
三、网报具体流程
1. 登录中国研究生招生信息网(http://yz.chsi.com.cn ),点击首页登录,进入登陆界面。选择“注册学信网账号”选项,先注册,后登陆账号进行报名。


如已注册,请直接登录,请谨记用户名和密码。


2. 进入报考页面“填写考生信息”,按照流程逐步填写。

3.填写学历基本信息,考试来源:其他在职人员或其他人员,取得最后学历的学习方式:仅应填满足报考条件中对毕业年限要求的学历。等待学历学籍校验结果(未通过者请现场确认环节时提供学历认证报告原件)。


4.填写个人信息(*号为必填项),备用信息可不填。





5.招生单位:广东省,广东工业大学;考试方式:管理类联考,专项计划:无,备用信息:无。报考我校的其他省市考生应选择工作或户口所在地省级教育招生考试机构指定的报考点,并按要求办理网上报名、缴费及现场确认手续。



6.选择报考院系名称“(008)管理学院”,报考专业“(125100)(专业学位)工商管理”,在研究方向中选定“(00)不区分研究方向”并选定考试科目(199)管理类联考综合能力)(204)英语二(-)无(一)无(如果考试科目不是显示综合能力和英语二,肯定是报考方式有误)。

选择报考院系名称“(008)管理学院”,报考专业“(125300)(专业学位)会计硕士”,在研究方向中选定“(00)不区分研究方向”并选定考试科目(199)管理类联考综合能力)(204)英语二(-)无(一)无(如果考试科目不是显示综合能力和英语二,肯定是报考方式有误)。


7.最后确认报名填报信息,报名成功后生成报名号
(建议将此页面打印并保存,重要!!!)。



温馨提示:生成报名号后并缴费成功后才算报名成功,报名号是现场确认的重要凭证,请考生务必牢记。请考生牢记学信网的用户名和密码(为避免个人信息泄露,请设置复杂密码并定期修改),后期下载准考证仍然需要使用。
四、现场确认
2019年11月6日至11月10日,具体时间由各报考点根据自身实际情况自行安排。所有考生均应在规定时间内按照报考点规定的方式核对并确认其网报信息,逾期不再补办。报名信息经考生确认后一律不作修改,因考生填写错误引起的一切后果由其自行承担。考生应在 2019 年 11 月中上旬进行现场确认,完成报到、报名资料确认、交验证件、交报名费和拍照。 (广东省考点现场确认时间请关注"广东工业大学MBA“微信公众号获取相关信息)
拟定确认地点:广州市番禺区大学城外环西路100号广东工业大学(大学城校区)。
公交车:大学城专线1、专线2、专线3、专线4、番52路、310路、86路等到大学城广工站下车后,往东行约300米进入我校正门。
地铁:四号线到大学城南站(A、B出口),沿中环西路往西行至我校北门,按地面标识行进。
现场确认资料:1.第二代身份证 2.毕业证书 3.报名号 4.报名信息表的打印件(具体安排以广东工业大学研招办公布为准,请留意官网公告:http://yzw.gdut.edu.cn/)
五、打印准考证
2019年12月14日至12月23日,考生可凭网报用户名和密码登录“研招网”自行下载打印《准考证》。《准考证》使用A4幅面白纸黑白打印,正、反两面在使用期间不得涂改或书写。考生凭下载打印的《准考证》及有效居民身份证参加初试和复试。请考生务必妥善保管个人网报用户名、密码及《准考证》、居民身份证等证件,避免泄露丢失造成损失。
六、参加考试
2020年全国硕士研究生招生考试初试时间为2019年12月21日 每天上午8:30-11:30 管理类联考综合能力,下午14:00-17:00英语(二)。考试时间以北京时间为准。不在规定日期举行的硕士研究生招生考试,国家一律不予承认。
预祝考生在考试中取得优异成绩!
考试地点:广东工业大学各考场(以准考证上为准)
七、联系方式
地址:广州市天河区迎龙路161号广东工业大学管理学院MBA招生办公室A南207
电话:020-87083010
官网:http://mba.gdut.edu.cn/
-
推荐阅读您可能感兴趣的课程


