-
一所院校有多个MBA项目 该怎么选择?
-
【雄松华章讯】在全国200多所MBA学校中,有几所热门学校同时有2至3个学院招收MBA,例如以下院校:
★北大光华管理学院MBA与北大汇丰商学院MBA、北大国家发展研究院MBA
★清华经管MBA与清华五道口金融学院MBA
★ 上海交大安泰经管学院MBA与上海交大高级金融学院MBA
★ 中大岭南学院MBA与中大管理学院MBA
★吉林大学管理学院MBA与吉林大学商学院MBA
在我们报考这些学校的时候,可能会犯选择困难症:应该报哪个学院呢?今天,华章君为大家一一讲述以上院校的MBA项目到底有哪些不同。
一、北京大学(光华管理学院MBA&汇丰商学院MBA)
首先对比光华管理学院和汇丰商学院:

对比了这么多,可能有同学憋不住了:“华章君,你把北大国发院吃了吗?”
华章君只能表示,北大国家发展研究院的MBA项目非常棒,可获得中外双校MBA学位证书,但没有学历证书,而且是自主招生,不经过管理类联考,所以······
二、清华大学(经济管理学院MBA&五道口金融学院MBA)
毫无疑问的,两者都很强。但其实两家的MBA项目是不一样的,所以很好做出选择。

看完上述项目,只需问自己:我是读全日制还是非全日制?读非全日制的话,是想要全面点的,还是偏金融的?然后选择的结果就出来了。
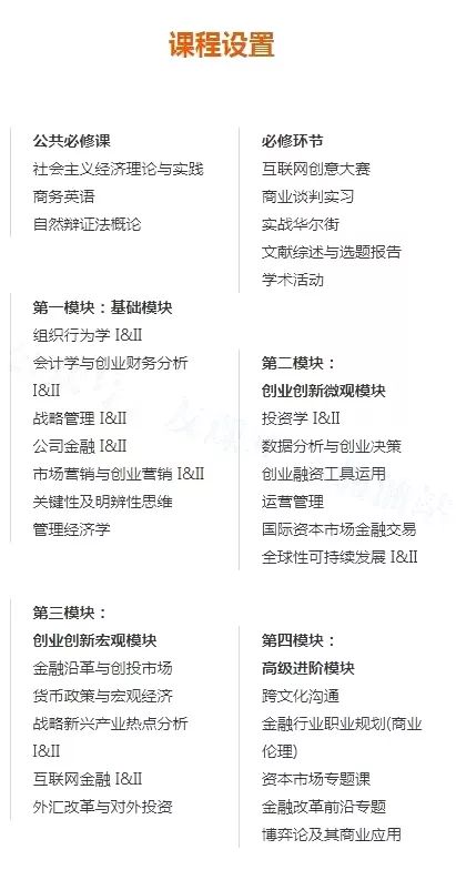
经管院作为有众多学科的学院,也注定了其MBA的课程也是全面而系统的。而五道口前身银行起家,在金融界的地位举足轻重。经管MBA与五道口金融MBA的课程是很不一样的。
经管院:

五道口:

课程设置上,五道口MBA的各模块都与金融息息相关;而金融之于经管院,只是众多特色选修中的其中一个。
三、上海交通大学(安泰经管学院MBA与高级金融学院MBA)
◆ 交大安泰MBA的培养目标:培养学生具有较高的道德情操、全球化视野、系统的工商管理知识、综合运用知识和自主创新的能力。
因此安泰MBA招收的学生更综合,更多的是有创业想法,或者已经在创业的路上,或者已经自己创业成功的人群,比较偏向战略管理综合管理的;据最新公布的安泰2019年MBA学费为40.8万元。
◆ 交大高金MBA培养目标:你将系统学习一门深刻影响当今世界及未来发展方向相关的知识:金融,并从管理的角度去思考如何运用这些知识,创造更大的价值。
因此高金MBA招收的学生金融行业为主,所以想要在金融行业有更多发展或者想转行到金融这一块的,高金一定很适合你。据最新公布的高金2019年在职制金融MBA:42.8万。

四、中山大学(岭南学院MBA与管理学院MBA)
中大岭南学院和管理学院在招生专业、学制学费、录取分数线等方面都是一样的,本质区别就在于中大对两学院的学科建设有所不同。
岭院的学科建设为宏观的经济学,包括经济学系、金融系、国际贸易、保险学等。
管院的学科建设为微观的管理学,即公司的微观管理方面。包括工商管理系、市场学系、财务与投资系、会计学系等。”

★特别提醒:岭南学院MBA考勤制度是非常严格的,基本上不允许请假超过一天,学分修不满就要挂科重修。课业压力非常大,所以,如果在职考生如果周末时有加班或出差的、或者个人抗压力和自控力比较差的,请慎重考虑。
五、吉林大学(管理学院MBA与商学院MBA)
从学费、学制和毕业所获得的证书三个方面来看,管理学院与商学院没有区别。区别主要体现在师资力量和教学设施上。
吉林大学是由原吉林大学和吉林工业大学等院校合并成立的综合院校。商学院是吉林大学的嫡系院校,是商科背景,坐立在美丽的南校区;而管理学校是原属于吉林工业大学,是属于偏工科背景的院校。课程设置上商学院的金融财务、人力资源、市场营销都优于管理学院。而MBA中心,也是设立在商学院。
联系我们
咨询电话:18219452021易老师
雄松华章地址:广州市天河区花城大道667号美林基业大厦9层。
-
推荐阅读您可能感兴趣的课程


